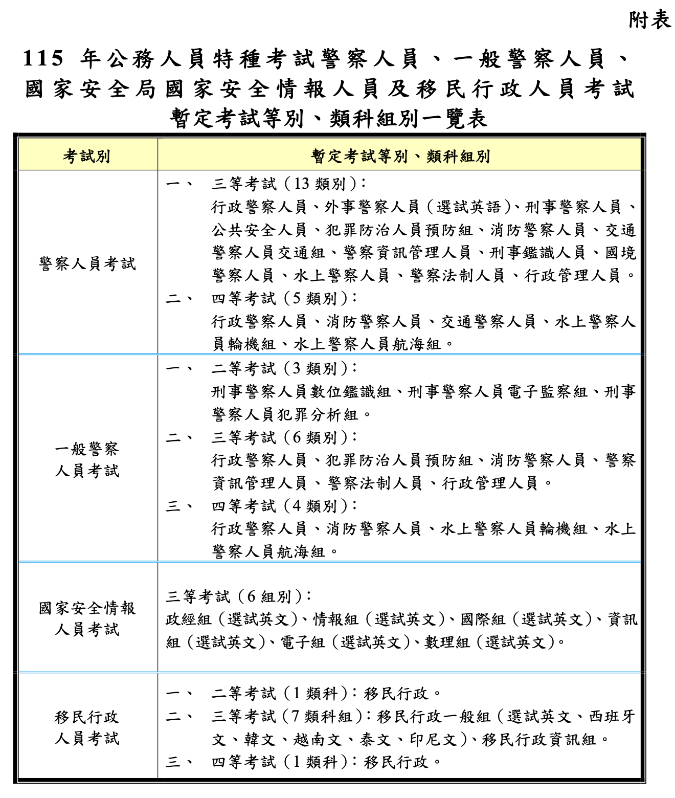
115年警察特考、一般警察特考、國安特考及移民特考暫定考試類科組別115年公務人員特種考試警察人員、一般警察人員、國家安全局國家安全情報人員及移民行政人員考試預定於115年3月10日至19日受理報名,6月13日至15日舉行考試,依據行政院人事行政總處及銓敘部彙整內政部、海洋委員會及國家安全局之任用計畫,本考試暫定考試等別、類科組別詳如附表。 考選部表示,為利有意報考本考試應考人及早因應準備,先依據分發機關行政院人事行政總處與銓敘部來函發布預定舉辦考試之等別、類科組別,但仍須俟請辦考試計畫經考試院會議審議通過後,再另予公告確定之類科組別及其暫定需用名額等考試資訊。
相關檔案推薦好課<資料來源:考選部> |
|||
|
|
|||
|
您可能還會想看:
|
|||


